首页学院要闻

学院要闻

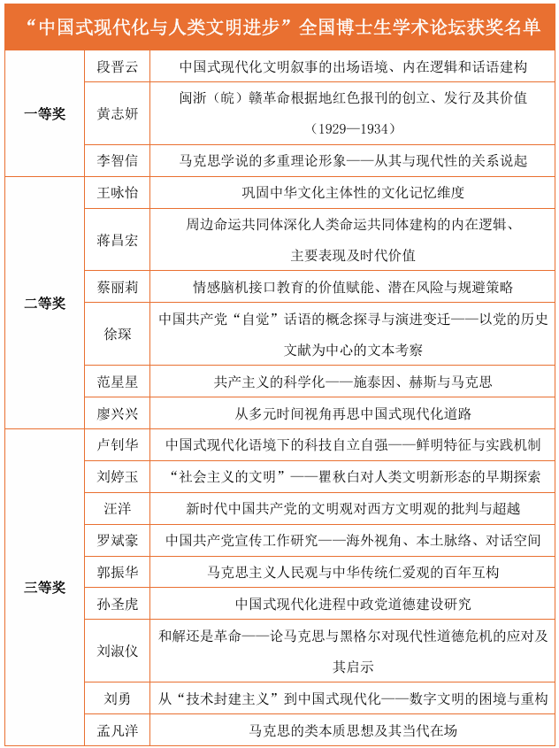
“中国式现代化与人类文明进步”全国博士生学术论坛获奖名单
发布时间:2025-09-28

  9月12日至13日,由中山大学马克思主义学院主办的“中国式现代化与人类文明进步”全国博士生学术论坛在中山大学南校园文科楼举行。来自北京大学、清华大学、中国人民大学、北京师范大学、复旦大学、武汉大学、南京大学、山东大学、吉林大学、中南大学、兰州大学、华中科技大学、南京师范大学、华南师范大学、中国政法大学、西南财经大学、河海大学、广西大学以及中共中央党校(国家行政学院)等单位的多位专家学者和博士研究生参加了此次论坛。最终评选出18篇论文,分获一、二、三等奖,现将获奖名单公示如下: